《Science》 頂刊最新發布:Pt-COF-Apt——用于腫瘤靶向的自增強光催化治療
發布時間:2023-07-25 16:56:16 人氣:2411
導讀
共價有機框架(COF)已成為納米醫學的一個有前景的平臺,但由于缺乏有效的 COF 修飾策略,開發多功能 COF 納米平臺仍然具有挑戰性。在此,本文提出了一種用于COF功能化的納米酶橋接(NZB)策略。作為過氧化氫酶模擬物的鉑納米顆粒(Pt NPs)原位生長在COF NPs的表面上,而不降低其載藥能力(CP),并且硫醇封端的適體通過穩定的Pt-S鍵進一步致密地裝飾到CP NPs上 (CPA)。Pt納米酶工程和適體功能化使納米平臺具有優異的光熱轉換、腫瘤靶向和過氧化氫酶樣催化性能。使用臨床批準的光敏劑吲哚菁綠(ICG)作為模型藥物,制造了用于腫瘤靶向自強化治療的納米系統(ICPA)。ICPA能夠有效地積聚到腫瘤組織中,通過分解過度表達的H2O2并產生O2來緩解缺氧微環境。在單波長近紅外光照射下,ICPA的類過氧化氫酶催化和單線態氧生成活性顯著增強,從而以自我強化的方式對惡性細胞和荷瘤小鼠產生良好的光催化治療效果。
圖文參考

圖1. ICPA的合成及其在單波長近紅外光照射下以自我強化方式逆轉腫瘤缺氧、誘導腫瘤熱損傷和氧化應激的應用


圖3.(a)單波長近紅外輻射下具有自增強方式的ICPA示意圖。(b) 各種納米粒子 (600 μg/mL) 在 808 nm 光照射 (1 W/cm2) 下的光熱曲線和 (d) 光熱圖像。(c) 808 nm激光(1 W/cm2)下不同濃度ICPA的光熱曲線。(e)通過溶氧儀測量不同處理的不同材料的產氧能力。(f)不同納米顆粒引起的DPBF吸收衰減率。(g)–(l)不同處理后DPBF的紫外可見光譜。
圖5.(a)在不同時間點注射ICPA或ICP的4T1荷瘤小鼠的體內熒光成像和(c)(a)中腫瘤區域熒光強度的量化。(b)靜脈注射ICPA后不同時間點小鼠的熱圖像和(d)(b)的溫度量化。(*p < 0.05,**p < 0.01,***p < 0.001)。
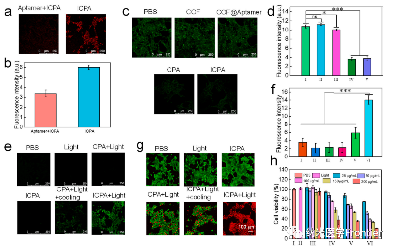
圖6.(a)動物實驗示意圖。(b) 接受不同處理的小鼠12天內體重變化曲線。(c)不同組的相對腫瘤體積。(d–i) 不同治療小鼠的腫瘤體積。(j)不同治療后荷瘤小鼠的照片。(k)不同處理后腫瘤切片的H&E染色。(I,PBS;II,光;III,ICPA;IV,CPA + 光;V,ICPA + 光 + 冷卻;VI,ICPA + 光)。
總結:
Pt-COF-Apt納米平臺具有良好的水溶性、穩定性、生物相容性和腫瘤靶向能力。在體外實驗中,Pt-COF-Apt納米平臺能夠有效地識別和殺死腫瘤細胞,表現出高效的光催化治療效果。在體內實驗中,Pt-COF-Apt納米平臺能夠有效地聚集在腫瘤部位,產生大量的活性氧物種,從而抑制腫瘤的生長和轉移。該實驗證明了Pt-COF-Apt納米平臺作為一種新型的光敏劑,為腫瘤靶向的自增強光催化治療提供了一種新的策略。光催化治療是一種利用光敏劑在光照下產生活性氧物種,從而殺死腫瘤細胞的方法。該方法具有無創、高效、低毒性等優點,但也存在一些問題,如光敏劑的穩定性、選擇性和光催化效率等。
創新點:
1.本研究制備了一種新型的納米材料ICP,具有優異的光熱轉換能力和抗腫瘤藥物負載能力,可用于腫瘤靶向的光熱治療。利用鉑納米酶橋接的共價有機框架(Pt-COF)作為光敏劑,與適配體(Apt)結合,形成Pt-COF-Apt納米平臺。
2. 評估了ICP的光熱轉換能力和抗腫瘤藥物負載能力,發現其在近紅外光照射下能夠產生較高的溫度,并可以有效地負載抗腫瘤藥物。3. 評估了ICP的抗腫瘤效果,發現其在體外和體內實驗中都能夠有效地抑制腫瘤生長。
| 溫馨提示:蘇州北科納米供應產品僅用于科研,不能用于人體,不同批次產品規格性能有差異。網站部分文獻案例圖片源自互聯網,圖片僅供參考,請以實物為主,如有侵權請聯系我們立即刪除。 |
上一篇: 碳點新突破:清除ROS,生物成像


