人骨肉瘤
發布時間:2023-03-21 09:59:47 人氣:1842
Adv. Sci. 2023:COF基材料用于腫瘤鐵死亡和鐵增強聲動力療法
背景
共價有機框架(COFs)在生物醫學領域的應用越來越受到人們的關注。以COFs為基礎的納米增敏劑具有均勻的納米級形態和腫瘤特異性療效,然而,它們的合成仍然具有挑戰性。在本研究中,以可控的方式合成了不同的COF納米碗,并設計成具有腫瘤特異性聲動力學活性的可激活納米增敏劑。高結晶度保證了COF納米碗的有序多孔結構,從而有效地裝載了小分子聲敏劑Rose Bengal (RB)。為了避免對正常組織的非特異性損傷,在負載RB的COFs上原位生長的氧化錳(MnOx)特異性地抑制了聲敏化效應。與腫瘤過表達谷胱甘肽(GSH)反應后,“看門人”MnOx在超聲照射下迅速分解,恢復COF納米增敏劑的活性氧(ROS)生成能力。增加細胞內活性氧應激和谷胱甘肽消耗同時誘導鐵死亡,以提高聲動力功效。此外,非常規的碗狀形態使納米致敏劑增強了腫瘤的積聚和保留。腫瘤特異性聲動力治療與鐵死亡相結合,在殺傷癌細胞和抑制腫瘤生長方面具有很高的療效。
圖文導讀
(圖1 可活化納米增敏劑RCMP的制備及治療應用示意圖)
(圖2 純的和功能化的碳納米碗的表征)
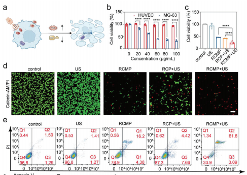
(圖3 RCMP激活SDT的體外治療效果增強。)
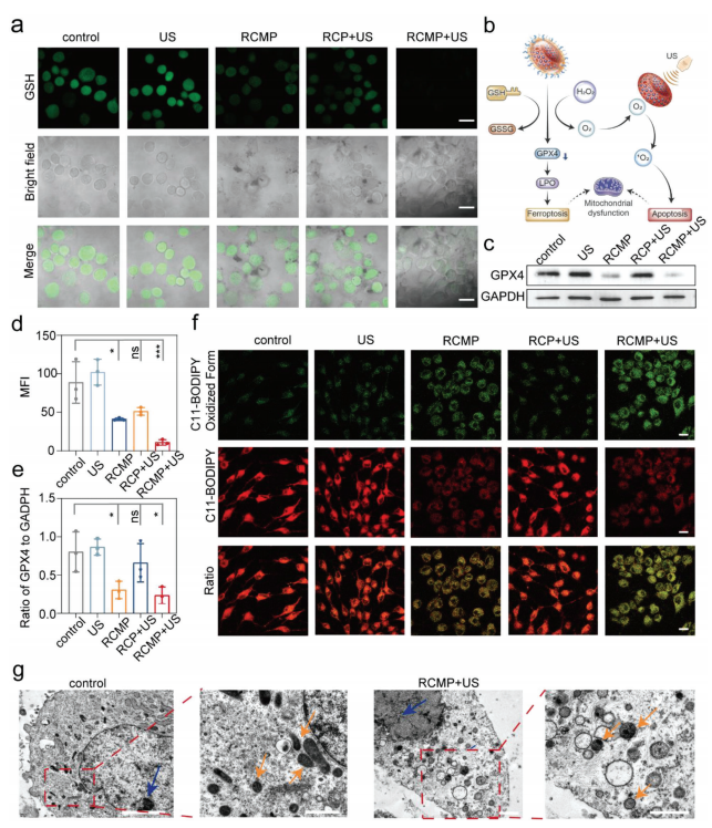
(圖4 RCMP介導SDT的鐵死亡機制)
(圖5 RCMP介導的鐵凋亡增強SDT的體內抗腫瘤效果)
全文總結
成功地合成了一種基于COF納米碗的納米敏化劑,它具有獨特的納米級形態和可激活的聲動力活性。COF納米碗具有高結晶度和豐富的孔隙度,可以有效地裝載小分子聲敏劑RB。通過對負載RB的COF納米碗進行MnOx殼層改造,獲得了可活化的納米敏化劑。得益于GSH響應降解行為,MnOx可以作為可拆卸的“看門人”來阻斷RCMP的聲動力效應。腫瘤特異性納米增敏劑在US照射下從“關”狀態切換到“開”狀態,在腫瘤部位發揮治療效果,使gsh激活的聲動力過程得以實現,同時誘導GPX4下調。體外實驗顯示RCMP聯合US照射可破壞細胞內氧化還原止血,引起癌細胞鐵死亡。這些協同作用增強了治療效果。體內評估也證實了碗狀的形態使得COF納米增敏劑對腫瘤的積累和保留有特殊的增強作用。因此,RCMP在US照射下表現出抑制腫瘤生長的高效能?偟膩碚f,本研究為非常規形態的COFs基納米增敏劑的可控合成和開發鋪平了道路,為實現可活化和增強鐵致敏劑的SDT提供了新的策略,并擴展了納米COFs的生物醫學應用。
原文鏈接:https://doi.org/10.1002/advs.202206009
僅用于學術分享,侵權請聯系刪除,歡迎交流。
| 溫馨提示:蘇州北科納米供應產品僅用于科研,不能用于人體,不同批次產品規格性能有差異。網站部分文獻案例圖片源自互聯網,圖片僅供參考,請以實物為主,如有侵權請聯系我們立即刪除。 |
上一篇: 乳腺癌


