堪薩斯州立大學王東海,孫秀芝院士:生物打印肽水凝膠,無需光、化學或離子交聯劑!
發布時間:2021-07-20 10:37:03 人氣:1437
【主圖導讀】

圖1 肽水凝膠(PGmatrix 和 PGmatrix-M)具有可調特性。

圖2 與傳統的 2D 方法相比,PGmatrix 水凝膠顯示出優越的 hiPSC 維護。

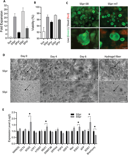
圖3 ASC-hiPSCs 在 3D PGmatrix 水凝膠中長期培養期間保持多能性。
圖4 與基于 3D PEG 的水凝膠相比,3D PGmatrix 水凝膠中的 hiPSC 顯示出優異的特性。A) ASC-hiPSCs 在含有 mTESR1 (0.5 PG-mT) 的 3D PGmatrix (0.5%) 中比在含有 E8 培養基 (Mebiol-E8) 的 3D Mebiol 凝膠中生長得更好。

示意圖1 3D PGmatrix 水凝膠中 hiPSC 生長和多能性維持的擬議機制。
細胞通過分泌蛋白酶作為基質降解酶和 ECM 蛋白來積極改變周圍的 3D 微環境。這些修飾通過細胞間接觸(E-鈣粘蛋白)和旁分泌信號分子促進細胞遷移和信號傳導。除了可溶性因子信號外,來自細胞-基質或細胞-細胞粘附的物理(機械強度)線索影響肌動蛋白-肌球蛋白細胞骨架并通過 Hippo 途徑發送信號,最終影響機械敏感 YAP/TAZ 基因的表達,以調節和維持 hiPSC 的增殖和多能性,以實現 hiPSC 的長期維持。GPCRs——G蛋白偶聯受體和RTKs——受體酪氨酸激酶。

圖5 PGmatrix-M 作為生物墨水的可印刷性和 hiPSCs 性能。A) PGmatrix-M 在不同濃度下的打印分辨率。B) i) 噴嘴尺寸、ii) 打印頭移動速度和 iii) 打印壓力對 PGmatrix-M bioink 可打印性的影響。C)不同圖案的生物打印 PGmatrix-M 結構 (3%)。比例尺。5 毫米。D)在 1.5% PGmatrix-M (1.5 PG-M) 中培養的 ASC-hiPSC 與在 0.5% PGmatrix (0.5 PG) 中培養的那些相比,在多能性相關基因中沒有表現出主要的表達模式差異。E) PGmatrix-M 構建體在有或沒有 hiPSCs 的情況下保持穩定至少 6 天(在第 6 天之前破壞構建體以收集細胞以進行進一步分析)。

圖6 生物打印過程并未顯著影響封裝在 PGmatrix-M bioink 水凝膠中的 ASC-hiPSC 的生長性能。
【總結】
用于高效生理形成 hiPSC 球體的最佳 3D 培養條件和可調通用肽水凝膠 (PGmatrix-M) 已開發,具有一致的細胞生長(15-25 倍)和高于 95% 的高細胞活力和穩定的遺傳完整性。在測試范圍內,hiPSCs 的生長性能與 PGmatrix 或 PGmatrix-M 的機械(即強度和粘度)和形態(即孔徑)特性顯著無關。PGmatrix 和 PGmatrix-M 都是用于自我更新細胞如 hiPSCs 3D 培養(單細胞或球體)和長期維護的優質支架水凝膠;然而,PGmatrix-M 表現出大規模凝膠強度、高粘度和快速自愈動力學,適用于通過移液或生物打印來生理形成 hiPSCs 球體,無需光、化學或離子交聯劑。擠出生物打印后 hiPSC 的存活率為 96%,細胞活力在 0 和 24 小時時高于 94%,這表明 PGmatrix-M 在打印過程中為 hiPSC 提供了最大的保護。PGmatrix-M 具有 hiPSC 的潛力,可用于下游應用的工業規模單細胞或球體制造。該研究表明,細胞的凝膠降解能力強烈有利于 hiPSC 的生長性能,推測這種關系與 Hippo 信號通路和機械敏感性 YAP/TAZ 通路有關。肽水凝膠是 PGmatrix 還是 PGmatrix-M 提供的化學或生物線索也可歸因于 hiPSC 的生長仍有待研究。
本信息源自互聯網僅供學術交流 如有侵權請聯系我們立即刪除
| 溫馨提示:蘇州北科納米供應產品僅用于科研,不能用于人體,不同批次產品規格性能有差異。網站部分文獻案例圖片源自互聯網,圖片僅供參考,請以實物為主,如有侵權請聯系我們立即刪除。 |
下一篇: 納米醫學產品1


